微信扫码
意见反馈
联系客服
线路推荐:
周边旅游 三亚 自驾游 夕阳红 自由行
客服服务热线:大连环境国旅
0411-87512222
登录
|
注册
设为首页
收藏本站
简繁切换
购物车
全部商品分类
国内旅游
成都
云南
贵州
湖南
华东
西安
云南
夕阳红旅游
节假日旅游
全球购
定制旅游
热门航线
热门邮轮
海南岛
日本
台湾
签证
出境旅游
旅游资讯
春天旅游推荐
春节旅游
暑期夏令营
2016暑期旅游
元旦旅游
首页
国内旅游
夕阳红旅游
节假日推荐
全球购
定制旅游
签证
出境旅游
旅游资讯
首页
>
全球购
>
签证
>
韩国签证
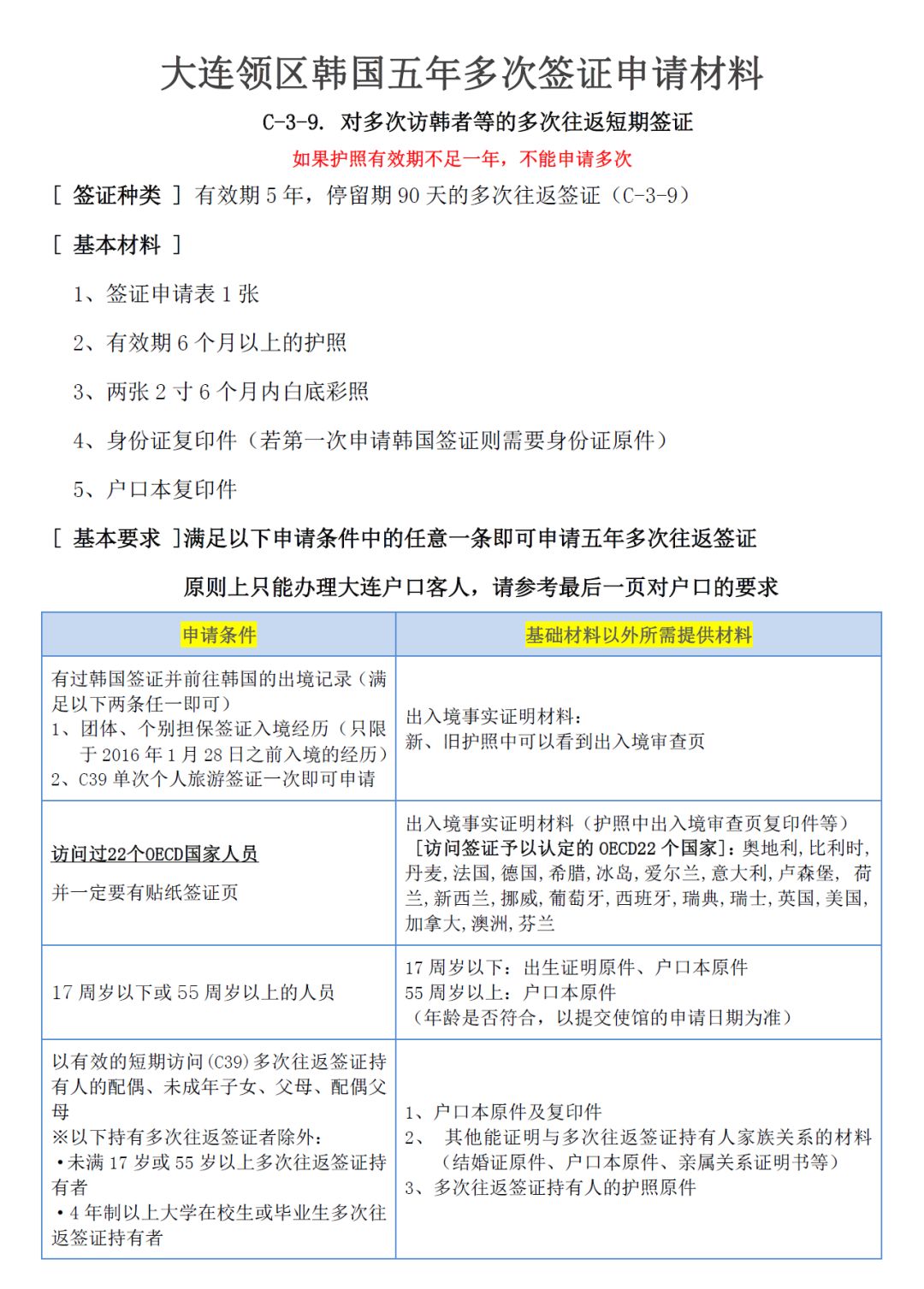
韩国签证
名称:韩国签证
更多推荐 > >
可在线通过咨询了解详情
通过以下按钮进入下一步
马上咨询
详情
评价
首页
上一页
下一页
尾页
特别推荐
云南春深似海 挂五星特色酒店 温泉SPA双飞六日游2480元/人
泰安到海南结婚蜜月旅游首选
仅49元,享原价70元冰纷万象滑冰场滑冰单人门票一张!
泰安在哪里租车便宜|泰安租车公司联系方式
泰安31座空调旅游车需要多少费用